多地大学明确开学时间 看看你的学校什么时间开学
发表于2020-04-20 15:56:03
摘要: 原标题:多地大学明确开学时间 看看你的学校什么时间开学 全国30个省市公布开学时间后,全国多地陆续明确高校开学时间,目前江苏、河南、陕西 、浙

  原标题:多地大学明确开学时间 看看你的学校什么时间开学

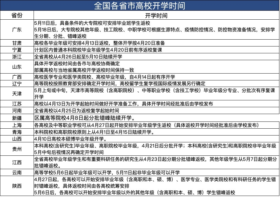
  全国30个省市公布开学时间后,全国多地陆续明确高校开学时间,目前江苏、河南、陕西 、浙江等18个省份已明确高校开学时间。

  全国各省市高校开学时间表

  全国已有18个省份明确高校开学时间。

  2020全国大学开学时间表

  目前,江苏、广西、甘肃等地部分大学已经明确开学时间。其中最近广西首批开学高校大学生已经返校。

  广西首批开学高校名单

  目前,广西科技大学、南宁师范学院、玉林师范学院、柳州职业技术学院、桂林师范高等专科学校(临桂)、广西卫生职业技术学院等高校部分学生已经返校。

投稿:qingjuedu@163.com

Copyright © 2002-2024 青橘网